severny-tsvetok.ru
severny-tsvetok.ru
Найти
Severny-tsvetok リップル
»
com linkedin
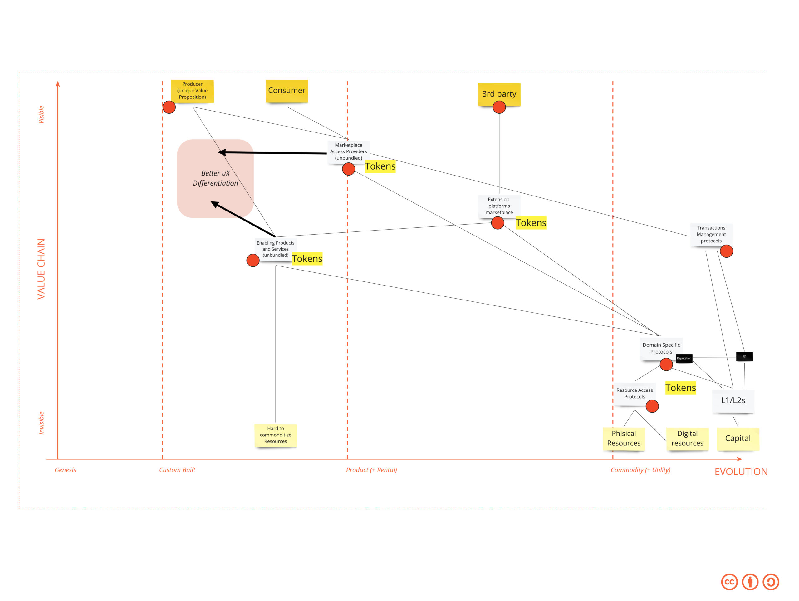
» Entrepreneurship ecosystem domains (93) 사진
Entrepreneurship ecosystem domains (93) 사진
0
1
2
3
4
5
16 февраль
0
0
com linkedin
Похожие статьи
Ecosystem domains (95) 사진
Ens domains logo (92) 사진
Ens domains buy (91) 사진
Ens domains (91) 사진
Domains of entrepreneurial ecosystem (95) 사진